Instance Verification Kit (IVK)
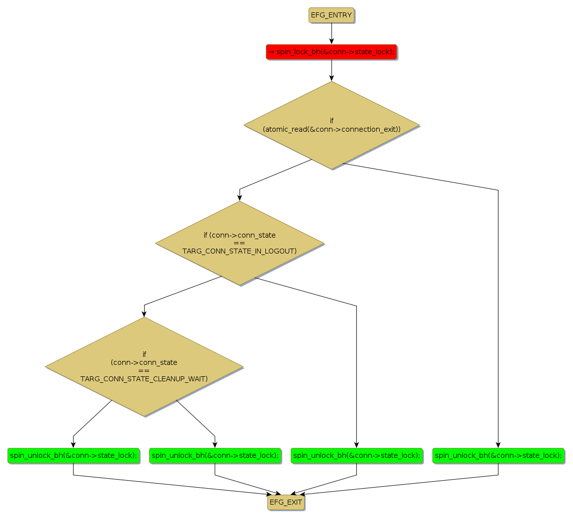
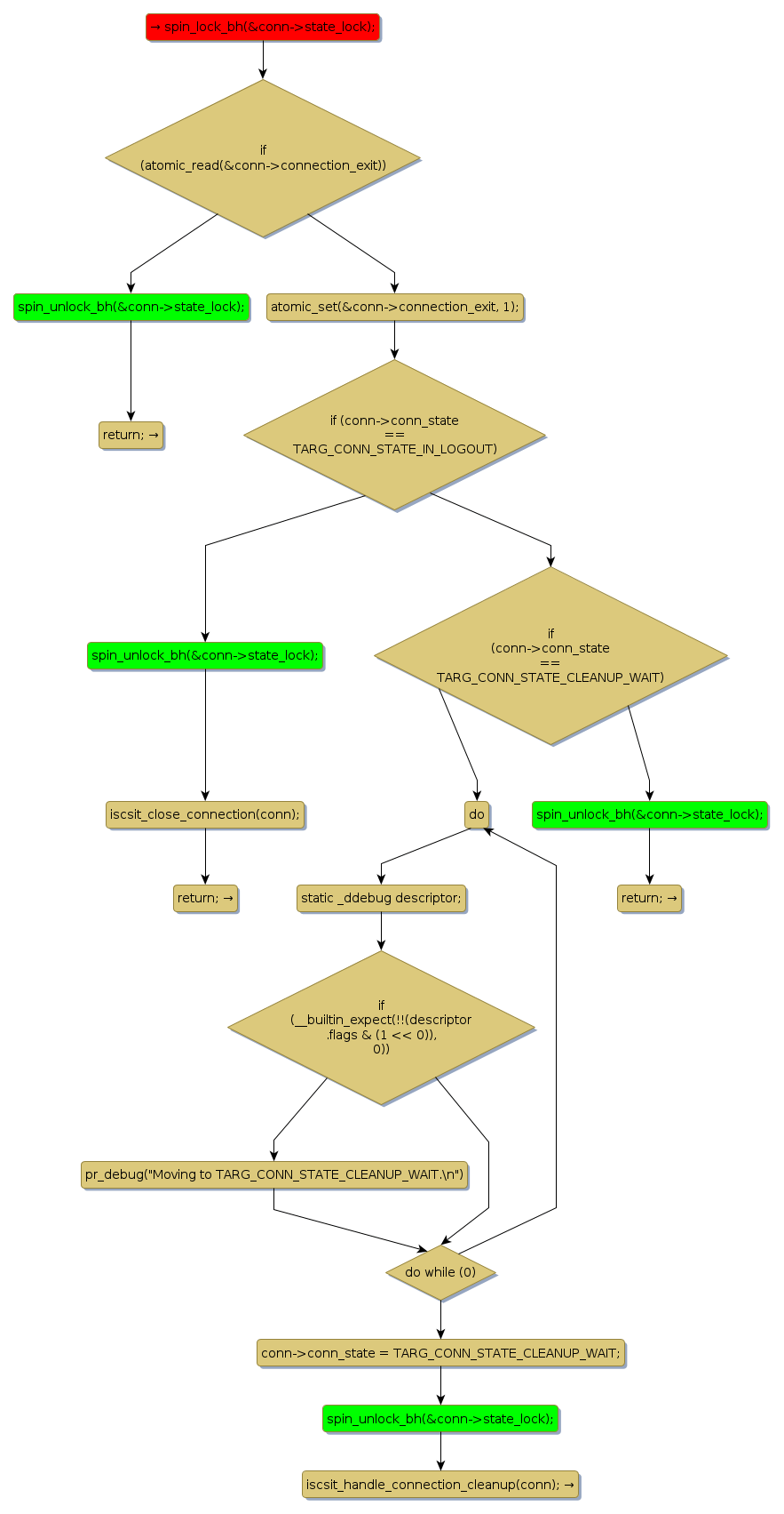
spin lock @ [26853+32+/linux-3.19-rc1/drivers/target/iscsi/iscsi_target_erl0.c]
Instance Signature: state_lock
|
The Matching Pair Graph:
|
|
Function Name
|
Control Flow Graph (CFG)
|
Events Flow Graph (EFG)
|
Source Correspondence
|
|
iscsit_take_action_for_connection_exit
|
|
|
[26786+38+/linux-3.19-rc1/drivers/target/iscsi/iscsi_target_erl0.c]
|